Ir al contenido principal
Logo de la [Institución Pública]

Acceso al Portal Anterior MOPC

  • Inicio
  • institucional
    • Autoridades
    • Resoluciones
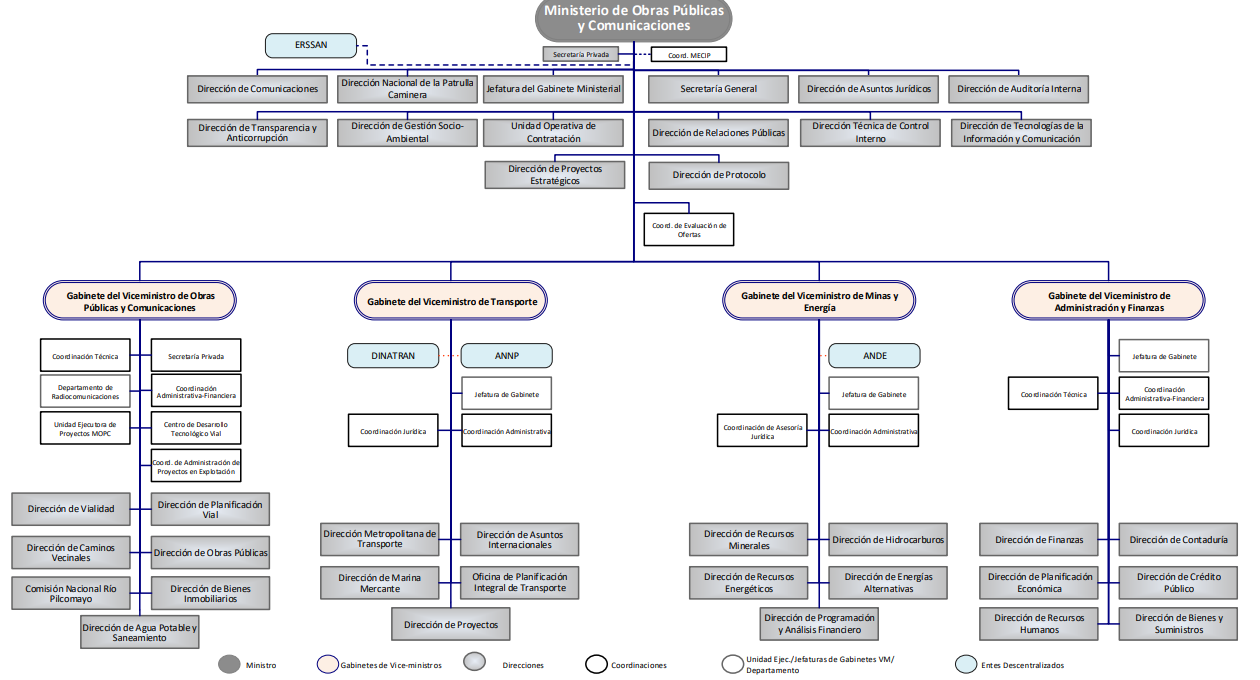
    • Organigrama
    • Marco Estrategico
    • Marco Juridico
    • Imagen Institucional
    • Directorio Telefonico
    • Declaración Jurada de Intereses
    • Plan 2028
  • Viceministerios
    • Viceministerio de Obras Públicas
    • Viceministerio de Administración y Finanzas
      • Dirección de Planificación Economica
    • Viceministerio de Transporte
      • Preguntas Frecuentes
      • Subsidio Transparente
      • Reclamos y Sugerencias
    • Viceministerio de Minas y Energias
  • Consultas
    • Consulta de expedientes STR
    • Consulta de Expediente MEU
    • Consulta de Expedientes STRs
    • Solicitud de Copias Autenticadas de documentos
    • Consulta de Polizas
    • Estado de las Rutas
    • Sistema de Órdenes de Servicio
    • Consulta de Funcionarios
    • Sistema de Evaluación de Desempeño
    • Reclutamiento
    • Concursos
    • Preselección de Rematadores
    • Noticias
  • Transparencia
    • Dirección de Transparencia
    • Ley 5189/14
    • Ley 5282/14
  • Red vial
    • Red Vial
    • Peajes
    • Manuales Viales
  • MECIP

Menú Principal

  • Inicio
  • institucional
    • Autoridades
    • Resoluciones
    • Organigrama
    • Marco Estrategico
    • Marco Juridico
    • Imagen Institucional
    • Directorio Telefonico
    • Declaración Jurada de Intereses
    • Plan 2028
  • Viceministerios
    • Viceministerio de Obras Públicas
    • Viceministerio de Administración y Finanzas
      • Dirección de Planificación Economica
    • Viceministerio de Transporte
      • Preguntas Frecuentes
      • Subsidio Transparente
      • Reclamos y Sugerencias
    • Viceministerio de Minas y Energias
  • Consultas
    • Consulta de expedientes STR
    • Consulta de Expediente MEU
    • Consulta de Expedientes STRs
    • Solicitud de Copias Autenticadas de documentos
    • Consulta de Polizas
    • Estado de las Rutas
    • Sistema de Órdenes de Servicio
    • Consulta de Funcionarios
    • Sistema de Evaluación de Desempeño
    • Reclutamiento
    • Concursos
    • Preselección de Rematadores
    • Noticias
  • Transparencia
    • Dirección de Transparencia
    • Ley 5189/14
    • Ley 5282/14
  • Red vial
    • Red Vial
    • Peajes
    • Manuales Viales
  • MECIP

 

  • X
  • Facebook
  • Instagram
  • YouTube

Informaciones

Dirección: Oliva y Alberdi  411
Teléfono: (+595 21) 4149000
Horario de Atención: 7:00hs. a 15:00hs.
Audiencias con la ministra: (hasta 15MB): 
gabineteministerial@mopc.gov.py
Quejas y sugerencias: (hasta 15MB) 
vea@mopc.gov.py
Remisión de notas varias: (hasta 8MB) 
meusg@mopc.gov.py




Basado en la Guía estándar para sitios web del Gobierno - Dirección de Comunicaciones 2024 ®

Politicas de Privacidad